Zusammenfassung:
Es wird ein sehr kompakter Frequenzzähler mit integriertem S-Meter für den Einbau in einen Selbstbau-Transceiver beschrieben. Die Schaltung ist mit einem PIC-Mikrocontroller mit integriertem Analog-Digital-Wandler aufgebaut. Als Anzeige wird ein zweizeiliges LCD-Display verwendet. In der ersten Zeile wird die Frequenz angezeigt. In der zweiten Zeile wird mit einer Auflösung von 40 Balken der S-Wert angezeigt. Mit einem entsprechenden Programm ist es sogar möglich, das S-Meter z. B. in echten 6 dB-Stufen zu kalibrieren.
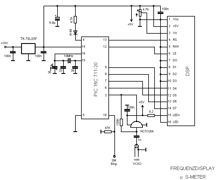
Beschreibung der Schaltung
Das Herz der Schaltung ist der Microchip-Controller PIC16C715-20P. Alternativ kann auch auch der PIC16C711-20P verwendet werden. Dieser Controller wurde verwendet, weil er mit 18 Anschlüssen nur wenig Platz verbraucht und gleich einen A/D-Wandler enthält. Der Controller ist nur einmal programmierbar. Er steuert mit seinen Ports den 4-Bit-Datenbus und 3 Steuerleitungen für das Display. Das Display muß kompatibel zum Hitachi-Controller HD44780 sein. Die Ansteuerung und Pinbelegung wird z. B. bei [1], [2] beschrieben. Für die Sandwich-Bauweise muß darauf geachtet werden, daß die Anschlüsse des Displays zur Platine der Ansteuerplatine passen (siehe [4]). Displays mit anderer Anschlußbelegung mit kompatibler Ansteuerung müssen von Hand verdrahtet werden. Der Kontrast des Displays wird mit dem Trimmpoti R1 eingestellt.
Es gibt selbstreflektierende Displays und Displays mit Hintergrundbeleuchtung. Der Vorwiderstand R2 wird für die Hintergrundbeleuchtung verwendet. Je nach Display muß der Widerstand so dimensioniert werden, daß der maximal zulässige Strom nach Datenblattangabe nicht überschritten wird. üblicherweise braucht das Display 80 - 120 mA bei 4,2 V.
Der Zähler
Der Zähler kann nur Frequenzen bis ca. 36 MHz verarbeiten. Beim 2m-Transceiver Hohentwiel wird das Eingangssignal für den Zähler in der Frequenzaufbereitung nach dem Bandfilter der ersten Verdopplerstufe abgegriffen (33,4 MHz). Um auf ausreichenden Pegel für den Zähler zu kommen, muss das Signal nochmals mit einer Pufferstufe erstärkt werden. Dieser Vorschlag stammt von Richard, DF5SL.
 |
|
 |
Pufferstufe für Frequenzzähler |
|
Schaltbild Pufferstufe für Frequenzzähler |
Anschliessend wird das Signal auf einen schnellen Schmitt-Trigger (NC7CU04 oder TC7S04) gegeben. Dieses Ein-Gatter-SMD-IC ist leider schwer erhältlich. Alternativ kann es auch überbrückt werden – mit etwas Glück und ggf. Feintuning der Pufferstufe geht es auch so. Auch der Einsatz eines 74HCU04 wäre bei entsprechendem Platzverbrauch denkbar.
Um auf die Endfrequenz zu kommen, rechnet der Zähler mal vier und zählt den ZF-Versatz von 10,7 MHz noch hinzu. Um eine aktuelle Anzeige zu bekommen, ist die Torzeit auf ca. 0,2 s eingestellt. Damit können Schritte mit 400 Hz noch aufgelöst werden.
Die Torzeit des Frequenzzählers und damit dessen Genauigkeit wird direkt aus dem Prozessortakt abgeleitet. Deshalb sollte die Taktfrequenz mit Hilfe des C-Trimmers so eingestellt werden, dass die richtige Frequenz im Display angezeigt wird.
Derzeit sind Software-Versionen für die Oszillatorfrequenzen 10 MHz und 12,8 MHz verfügbar.
Falls der Anspruch auf höhere Genauigkeit des Zählers erhoben wird, könnte z. B. ein externer TCO oder gar ein OCXO eingesetzt werden. Eine für QRP-Transceiver noch praktikable Lösung ist z. B. ein TCO-Baustein, der für PLL-Syntesizer verwendet wird. Diese Bausteine sind oft auf Flohmärkten erhältlich, auch bei [3] sind noch Restposten eines geeigneten Oszillators mit 12,8 MHz erhältlich. Bei Verwendung eines externen Oszillators wird der Quarz und die beiden Kondensatoren nach Masse nicht bestückt und das Oszillator-Signal an Pin 16 eingespeist. Bei kleinen Oszillatorspannungen, z. B. wenn der TCO von [3] verwendet wird, muss noch ein 100k-Widerstand zwischen Pin 15 und Pin 16 geschaltet werden.
Das S-Meter
Der integrierte A/D-Wandler hat eine Auflösung von 8 bit bei einem Eingangsspannungsbereich von 0...5 V. Die Eingangsspannung wird über eine im Controller gespeicherte Tabelle in die zugehörige Balkenanzahl des S-Meters umgerechnet. Bei dem 8-stelligen Display können dann 40 Werte aufgelöst werden.Die Aktualisierung des S-Meters erfolgt immer in den Pausen zwischen der Frequenzmessung, d. h. ca. 5 mal pro Sekunde.
Aufbau
An dieser Stelle möchte ich mich bei Richard, DF5SL für die Erstellung des Platinenlayouts und die Erstellung der Musteraufbauten bedanken.
Die Platine bekommt auf der Seite mit den bedrahteten Bauelementen eine durchgehende Massefläche. Alle Bohrungen, die im Bestückplan mit einem Quadrat versehen sind, müssen zur Massefläche durchkontaktiert werden. Alle übrigen Bohrungen müssen auf der Masseseite der Platine mit einem 3mm-Bohrer angebohrt werden, damit kein Kurzschluss auftritt.
Der Zähler sollte in einem geschirmten Gehäuse untergebracht werden. Dazu schreibt DF5SL: "Als ich meine erste Zählerplatine fertig hatte und sie provisorisch an den VCXO angeschlossen hatte war die Freude gross, als nach einer genauen Justierung des 10MHz Quarzes am PIC sofort die richtige Frequenz angezeigt wurde. In dieser Begeisterung habe ich gleich an meiner Hohentwiel-Frontplatte mit der Laubsäge einen Ausbruch für das Display ausgesägt, was bei der bereits verdrahteten Frontplatte nicht einfach war. Umso grösser war dann der Schreck und die Enttäuschung, als es nach dem Einschalten aus dem Lautsprecher im Rhythmus der Zählertorzeit laut piepste. Dummerweise ist bei meiner derzeitigen Anordnung der Module der empfindliche ZF-Verstärkereingang unmittelbar hinter dem Zähler. Nachdem ich dann das ZF-Zuführungskoaxkabel anders verlegt hatte und noch ein kleines Abschirmblech hinter dem Zähler angebracht habe, war der Spuk vorbei. Im Moment ist das PIC-IC auch noch nicht eingelötet, sondern steckt in einem IC-Sockel, was die Störstrahlung natürlich noch erhöht. Nachdem der Zähler in ein Weissblechgehäuße 74 x 37 mm eingebaut wurde, gab es keinerlei Probleme mehr."
Bei der Auswahl des Festspannungsreglers ist zu beachten, dass dieser bei Verwendung eines Displays mit Hintergrundbeleuchtung für 150 mA ausgelegt ist. Manche Hersteller garantieren nur 100 mA und dies ist dann etwas knapp ausgelegt. Ausserdem sollte die Massefläche im Bereich des Spannungsreglers gut mit einem Weißblechgehäuse verlötet werden, um die Wärme abzuleiten. Der hier eingesetzte Spannungsregler TA 78L05F erfüllt diese Anforderungen, erhältlich ist dieser bei [1].
Wie kommt das Programm in den Controller?
Für die Programmierung des Controllers steht eine Intel-HEX-Datei zu Verfügung, die mit den üblichen Programmiergeräten für Microcontroller verwendet werden kann. Besonderes Augenmerk ist darauf zu richten, dass bei der Programmierung kein Fehler gemacht wird, da sonst der Prozessor unwiederbringlich kaputt ist. Also lieber mehrfach kontrollieren:
- ist der Prozessor eine 20 MHz-Version?
- ist der passende Code für den 16C711 oder den 16C715 Prozessor ausgewählt?
- passt der Code zur gewünschten Quarzfrequenz?
- ist die Stromversorgung des Programmiergeräts ok (mir ist schon mal ein Prozessor kaputt gegangen, weil die Batterie des Programmiergeräts leer war)?.
Hier gibt's den Hex-Code für die
10 MHz-Version für
16C711 bzw.
16C715. Andere Quarzfrequenzen bitte anfragen.
Inbetriebnahme
Nach Aufstecken des Displays und Einbau eines entsprechend programmierten Prozessors kann die Inbetriebnahme erfolgen. Nach Anlegen der Versorgungsspannung von 8...12 V an +Ub sollte im Display die Frequenzanzeige erscheinen. Falls im Display nichts angezeigt wird, muß vielleicht noch der Kontrast mit dem Trimmer R1 richtig eingestellt werden.
- Falls immer noch nichts angezeigt wird, kann folgende Checkliste helfen:
- Hat der Prozessor seine Versorgungsspannung von +5V an Pin 14?
- Ist der Prozessortakt mit einem hochohmigen Tastkopf an Pin 15 meßbar?
- Wackeln die Ausgänge des Prozessors zum Display nach dem Anlegen der Versorgungsspannung zwischen 0...5 V (mit Oszi/Logiktester messen)?
- Paßt die Belegung des Displays zur Ansteuerschaltung?
- Ist die Hintergrundbeleuchtung richtig verdrahtet?

Schaltbild vergrößern

Bestückungsplan Masseseite der Platin

Bestückungsplan Lötseite der Platine

Platine maßstabsgenau als Pdf-Datei laden