BBT Bayerischer Bergtag


Der Test vor dem Contest

Autor: Richard Weber, DF5SL

Wenn die Transverter für die höheren Bänder bei den Wettbewerbsvorbereitungen getestet werden, taucht oft die Frage auf, schwingt der Oszillator auch unter extremen Bedingungen richtig an und wie ist die eventuelle Frequenzablage?
Seit vielen Jahren hat sich bei mir ein einfacher und schnell gebastelter Dioden Vervielfacher für den Frequenzablage- und Empfindlichkeitstest bewährt. Es wird allerdings ein Messender benötigt der bis etwa 500 MHz geht und ein Ausgangsignal von 7dBm = 5mW liefert.
Der Vervielfacher besteht nur aus fünf Bauelementen und ist in einer knappen Stunde aufgebaut.

Vervielfacher

Die Induktivität besteht aus drei Windungen, die aus einem Drahtende eines 1/4 Watt 33 Ohm Kohleschichtwiderstand hergestellt wird (einfach über einen 3,5 mm Bohrer wickeln – fertig!). Der Kondensator am Ausgang ist ein ca. 10 mm langes Semirigidkabel mit 2,2 mm Durchmesser. Der Innenleiter ist mit dem Mittelpin der Ausgangsbuchse zu verlöten.
Die Cu-Abschirmung bildet den zweiten Anschluss des Kondensators. Dort ist die Diode möglichst kurz anzulöten. Bei mir hat sich die HP Schottky Mischerdiode 5082-2835 am besten bewährt. Die neuere Schottky Diode BAT 45 müsste sich ebenfalls gut eignen. Wer mehrere Typen zur Auswahl hat verwendet am besten die mit der kleinsten Kapazität (die Angaben dazu stehen in den Datenblättern).
Am Messender werden die Frequenzen eingestellt, die mit dem gewählten Multiplikator auf dem jeweiligen Band 250 MHz über Bandanfang ergeben. Also z. B. beim 13cm-Band 290,03125 MHz x 8 = 2320,250 MHz. Wer seinem Messender misstraut und einen genauen Zähler bis 500 MHz besitzt, kann sicherheitshalber den Messender kontrollieren.

Die von mir gewählten Frequenzen und Multiplikatoren sind:

2,320 GHz        13 cm     290,03125 MHz x 8    =   2.320,250 MHz
3,400 GHz  9 cm 425,03125 MHz x 8 =   3.400,250 MHz
5,650 GHz  6 cm 360,015625 MHz x 16 =   5.760,250 MHz
10,368 GHz  3 cm 432,0104167 MHz x 24 =  10.368,250 MHz
24,048 GHz 1,25 cm 375,7539063 MHz     x 64 =  24.48,250 MHz


Bei dieser Gelegenheit kann als Nebenprodukt gleichzeitig die Signalgüte des verwendeten Messender getestet werden. Ein guter Generator liefert selbst auf 24 GHz noch einen sauber klingenden, schmalen Sinus Ton, während ein schlechter Generator nur noch ein breites, scheußlich klingendes Prasseln liefert. Die Messender von HP der 86 Reihe und die der SM Reihe von Rohde & Schwarz, die man mit etwas Glück preiswert auf Flohmärkten oder bei Gebrauchgerätehändlern finden kann, haben sich als sehr geeignet erwiesen.
Mein alter HP-Messender liefert nach dem Vervielfacher bei 5mW Ansteuerung noch ein sauberes S-9 Signal im 24 GHz Band.
Zum einkoppeln des vervielfachten Signals in den Hohlleiter der 10 GHz und 24 GHz Transverter wird ein SMA-Hohlleiter-übergang benötigt. Dieser kann mit etwas Geschick leicht aus kurzen Hohlleiterabfallstücken und selbst gemachten Flanschen hergestellt werden.
Er muss nicht an den Hohlleiterflansch des Transverter angeschraubt werden. Es genügt ihn bis auf ein paar Zentimeter an den Flansch des Transverter anzunähern.

Für das 23cm Band und für 10 GHz kann auch ein auf 5 mW abgedämpftes 70 cm Signal verwendet werden. Für die unteren Bänder, wo das vervielfachte Signal noch sehr stark ist, sollte natürlich noch ein Dämpfungsglied zwischengeschaltet werden.
Außerdem sollte man für jeden Transverter ein kleines Messprotokoll erstellen (ungefähr gemessene Empfindlichkeit und Sendeleistung mit Hilfe von Dämpfungsgliedern oder verschieden langen RG 58 Kabel) um später eventuelle negative Veränderungen feststellen zu können.

Wer keinen Messender besitzt, kann sich aber auch mit selbstgebauten Quarzoszillatoren gut behelfen. Ich habe mir für alle fünf oben genannten Bänder solche Oszillatoren gebaut.

Die von mir benutzen Quarzfrequenzen sind:

2,320 GHz        13 cm     96,676 MHz x 3    =   290,028 MHz
3,400 GHz  9 cm 106,256 MHz x 4 =   425,024 MHz
5,650 GHz  6 cm 120,050 MHz x 3 =   360,150 MHz
10,368 GHz  3 cm 108,005 MHz x 4 =   432,02 MHz
24,048 GHz 1,25 cm 125,250 MHz      x 3 =   375,75 MHz


Die Oszillatorschaltungen entsprechen den üblichen, bewährten Schaltungen der Frequenzaufbereitungen für Mikrowellen-Transverter.
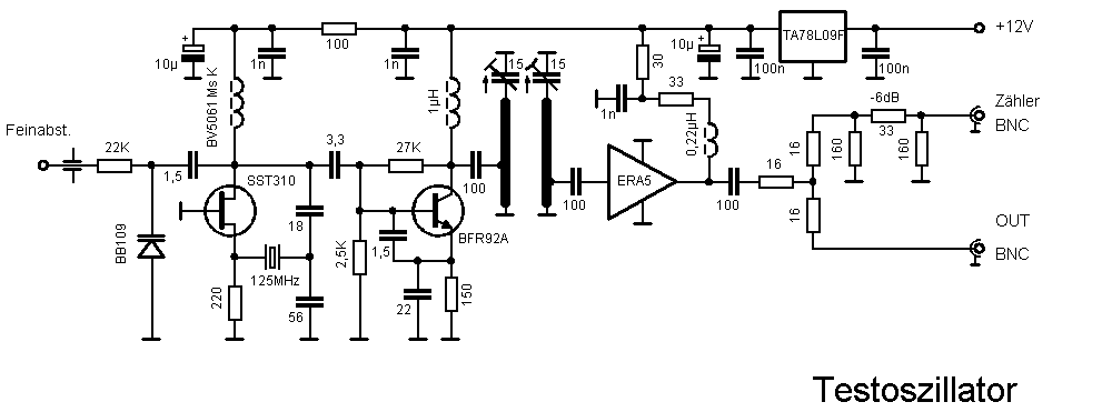
Als Beispiel die verwendete Schaltung für 24 GHz.

Osszilatorschaltung für 24 GHz
Für eine detaillierte Anzeige der Schaltung bitte auf das Schaltbild klicken.

Sie muss natürlich für jedes Band etwas umdimensioniert werden. An den Oszillator ist eine Kapazitätsdiode lose über 1,5 pF angekoppelt, damit kann die Frequenz durch eine variable Spannung feinverstimmt werden. Ein MMIC verstärkt die Leistung auf die für den Vervielfacher nötige Leistung von ca. 5 mW.
Die Quarzoszillatoren besitzen zwei Ausgänge. Einen für den Vervielfacher und einen mit einem dazwischen geschalteten Dämpfungsglied für den Zähler. Damit kann man die aktuelle Frequenz messen und gleichzeitig mit dem Taschenrechner die vervielfachte Endfrequenz errechnen und danach die vorhandene Ablage genau ermitteln.

Beim BBT benutze ich aus Gründen der Stromersparnis bewusst keine Quarzheizungen. Bei den Bändern 13 cm, 9 cm und 6 cm müssten sonst zwei Stunden lang alle drei Transverter beheizt werden.
Um das Anschwingverhalten unter Extrembedingungen zu testen, lege ich die Transverter vor dem Wintercontest eine Nacht in die Tiefkühltruhe. Der Kühlschrank genügt nicht, denn im Winter herrschen auf 2000 Metern oft minus 15 Grad und mehr und auch da sollen die Oszillatoren noch sicher anschwingen. Im Sommer können sich die Transverter unter starker Sonneneinstrahlung leicht auf über 40 Grad aufheizen. Also müssen sie vor dem Test mindestens eine halbe Stunde in den auf 50 Grad vorgeheizten Backofen. Wenn der Oszillator unter diesen Bedingungen nicht mehr anschwingt, muss durch leichtes Verändern des Abstimmkerns der Oszillatorspule der Punkt gefunden werden, bei dem der Oszillator noch sicher anschwingt. Meist stimmt dieser Punkt aber leider nicht genau mit der gewünschten Frequenz überein. Viele dieser, auf dem fünften Oberton schwingenden Quarze, haben offenbar eine "Lieblingsfrequenz" auf der sie am sichersten anschwingen. Diese ist aber oft nicht ganz die gewünschte. Also muss man das kleinere übel wählen und sich die kleine Ablage merken. Deshalb ist z.B. auf meinem 10 GHz Transverter ein kleiner Aufkleber Anzeige - 40 KHz.

Seite schliessen
Alle Beiträge im Forum anzeigen